国家能源局发布《风力发电场并网安全条件及评价规范》(修订征求意见稿)

时间:2020年09月17日 发布者:中京电投集团

  9月15日,国家能源局综合司发布《关于征求对风力发电场、小水电发电机组、光伏发电站并网安全条件及评价规范(修订征求意见稿)意见的函》。


  《风力发电场并网安全条件及评价规范》旨在进一步加强风电场安全生产监督管理,有效开展风力发电场并网安全性评价工作。


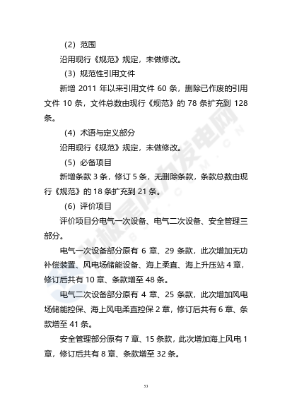
  本规范在《风力发电场并网安全条件及评价规范》2011版的基础上,分析风电行业发展现状和安全管理面临的形势,进一步修订完善了风电场并网安全必备条件及具体的评价项目。


  本标准适用于单机容量500kW及以上并网运行风力发电场(以下简称风电场),其它并网运行风电场参照执行。


  新建、改建和扩建的风电场应当通过并网安全性评价。已投入运行的风电场应当定期进行并网安全性评价,周期不超过5年。


  以下为原文:


  国家能源局综合司关于征求对风力发电场、小水电发电机组、光伏发电站并网安全条件及评价规范(修订征求意见稿)意见的函

  

  各规范修订组联系人、电话、传真及邮箱:

  《风力发电场并网安全条件及评价规范》修订组

  陈晓峰 13801193424 010-68014383 akensava@126.com

  《小水电发电机组并网安全条件及评价规范》修订组

  贾超 18510630603 010-51973488 125798722@qq.com

  《光伏发电站并网安全条件及评价规范》修订组

  张博 18066967237 010-62356230 pvbwgf@163.com

  国家能源局电力安全监管司联系人、电话、传真及邮箱:

  张猛 010-66597341 010-66022129 fdsafety@163.com

  附件:1.国家能源局规范性文件修订征求意见表

  2.风力发电场并网安全条件及评价规范(修订征求意见稿)

  3.小水电发电机组并网安全条件及评价规范(修订征求意见稿)

  4. 光伏发电站并网安全条件及评价规范(修订征求意见稿)


风力发电场并网安全条件及评价规范(修订征求意见稿)



本文转自:北极星风力发电网


中京电投能源集团有限公司网站版权及免责声明: 

①凡注明“中京电投能源集团有限公司讯”或“中京电投集团讯”的文章,未经本网授权不得转载、摘编或其它方式使用上述文章;

②部分文章系转载,转载目的在于传递更多信息,并不代表本网赞同其观点和对其真实性负责;

③如有作品内容、版权和其它问题需要同本网联系的,请在30日内进行。

成人午夜影院